【皮亚杰发展测验】
拼译:Inventory of Piaget’s Development Test
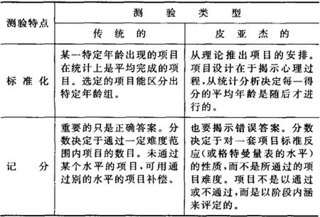
智力测量工具。依据皮亚杰发展理论设计。强调发展顺序的理论构架,具有灵活、定性的解释。共有十余种,尤格里斯和J.M.亨特等人1975年制定的最具代表性。适用于2周至2岁儿童。包括6个分量表:(1)物体永久性。测定儿童是否具有用视觉追踪物体,并最终将不同程度隐藏的物体找出来的能力,可查明儿童是否已形成物体独立存在的概念。(2)有目的地改变环境的手段。测查婴儿能否以用手抓握物体、拉直、支撑、掀开等手段、方式达到一定目的。(3)模仿。测查婴儿对生活环境中的人或事,尤其是对成人姿势、动作、口语的模仿。(4)操作性因果关系。测定婴儿是否具有认识并运用适应客观因果关系的能力。(5)物体的空间关系。测查婴儿能否理解容积、重量和平衡等关系,能否对一定空间的物体视觉图像进行调节。(6)与物体有关图式的发展。测查婴儿能否通过看、摸、操作、丢下、摆放等动作及在社会化过程中形成的特定物体的图式对物体做出反应。与传统的智力测验相比,在标准化、记分等方面有所不同,如下表: 
|