【热应激指数】
拼译:heat stress index,HSI
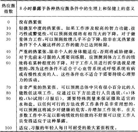
热负荷强度的指数。一定热环境下维持人体热平衡所需要的蒸发散热量(Ereq)与可能的最大蒸发散热量(Emax)的比值。其表达式为HSI=Ereq/Emax×100%。当环境温度高于皮肤温度时,蒸发散热成为唯一的散热途径,这时Ereq是人体通过对流和辐射方式向周围环境吸收的热量和人体内产生的热量的总和。Emax与人体的表面积、风速和生理饱和差有关。其表达式为Emax=9.8AV0.37(Ps-Pa)。式中Emax为最大蒸发散热量,A为人体表面积(m2),V为风速(m/s),PsPa为生理饱和差,其中Ps为在该皮肤温度下的体表水蒸气压力(kPa),Pa为空气中水蒸气分压力(kPa)。当HSI>100时,人体温度升高,当HSI<0时,人体温度下降。下表表明HSI为0~100时的生理上与保健上的意义。 热应激指数的评价 
|